钛媒体注:区块链发展得如火如荼,行业里面讨论最多的要数区块链游戏了,唱衰者说它并非是真正意义上的游戏,噱头而已;信仰者说它是区块链技术唯一可大规模落地应用的行业,是区块链泡沫破裂后的诺亚方舟。 链塔团队对中外区块链游戏、开源游戏平台进行了梳理,对其现状、特点进行了分析,为行业提供参考。
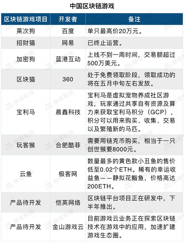
一、区块链游戏现状中国市场区块链游戏寥寥无几,市场上如数家珍的莱茨狗、招财猫、加密狗、宝利马等各种宠物,都是区块链团队的尝试,而并非专业游戏团队开发而成。
外国区块链游戏在数量和类型上比中国更胜一筹。(游戏名单附文后) 目前上线的区块链游戏类型有多种,最主要的包括收藏类、旁氏(Ponzi)类、击鼓传花(Hot Potato)类,此外还有菠菜类、策略类、卡牌类等。 这与传统游戏分类模式有很大的不同。
收藏、交易类和击鼓传花类游戏是区块链游戏的主要类型。
收藏类游戏特点以CryptoKitties为例,就是一款养猫、生猫、养猫不断循环,核心玩法较为单调的模拟养成类游戏,相当于低配版的宠物类手游。
随着游戏数量的增多以及玩家热情的降低,游戏热度下降。 代表游戏:CryptoKitties (谜恋猫) 交易总额:约2亿元人民币 击鼓传花(Hot potato)类游戏特点 此类游戏本质上是一种“占坑”的游戏,后来者必须强制加价从先购入者手中购买相关游戏物品或人物,游戏性较弱,玩家纯粹是在利益驱动下进行操作。
代表游戏1:CryptoCelebrities(加密名人) 交易总额:约1.5亿元人民币 代表游戏2:CryptoCountries(加密世界) 交易总额:约1.5亿元人民币 区块链游戏的特点 区块链开源游戏现在大多数基于以太坊智能合约平台开发。 由于软件开源,从业人员可以直接在开源代码上修改后成为一个新的游戏,问题出现了,第一款游戏以太猫的缺点或者是问题还在,甚至被放大,但其原有的优点却被改没了。 与传统游戏相比,区块链开源游戏需要构建新的游戏内经济模型,设计时要更充分考虑区块链底层性能,做到性能与有趣之间的平衡。
二、区块链游戏开源平台与游戏相比,区块链开源游戏平台发展的步子更快一些,为区块链游戏的开发做好了准备。 巧合的是,三大知名游戏平台先后在3月份的半个月内宣布进军区块链。
一些非知名游戏平台走在了前面,成为区块链开源游戏平台的新锐。
区块链开源游戏平台有共享性,游戏玩家有机会充分参与游戏规则制定和游戏界面的设计,能通过一定的机制(如通过节点投票或其他形式)来进行社区治理,因此与游戏平台的交互性更强,更能满足自己的需求。
开源平台中,创作者即玩家,共享游戏收益 。 由于软件开源特点,理论上区块链游戏平台也可能会发生硬分叉,即 支持与反对某种游戏规则修改的用户人数大致相当时,就很可能会形成两个相对独立的网络继续运营。 与当前中心化模式运营的游戏平台相比,区块链技术游戏平台由于其去中心化分布式服务具因而稳定性更强,戏数据信息难以篡改因而安全性更强。
三、区块链游戏展望区块链游戏里的数字资产可以和链上的资产建立映射关系,通过这个映射关系,把游戏内的金币做恒定的货币,这便使区块链游戏具有了金融属性。 游戏的目的是对用户形成黏性进而实现盈利。区块链游戏的目标是为为游戏中的通证创造稀缺性和价值。 从目前来看,区块链游戏的区块链属性和游戏属性配比较高,导致游戏的娱乐性不足。
玩家心理分析 未来需要利用区块链帮助游戏创造新的玩法,有趣、游戏属性更高,这才是区块链和游戏最好的融合。 对于中国而言,由于游戏流量入口的70%都掌握在游戏大厂手里,即腾讯和网易,但二者目前对真正的区块链游戏开发尚未发力。 未来是由两家游戏大厂出手带动整个行业崛起,还是由中小厂商在区块链游戏市场掀起颠覆的力量,还很难判断。 市场会给出最好的答案。 附:116个区块链游戏总表
|