在了解传感器的分类前,我们先认识一下,传感器是由什么组成的!
传感器一般由敏感元件,转换元件及基本转换电路三部分组成。 ①敏感元件是直接感受被测物理量,并以确定关系输出另一物理量的元件(如弹性敏感元件将力,力矩转换为位移或应变输出)。 ②转换元件是将敏感元件输出的非电量转换成电路参数(电阻,电感,电容)及电流或电压等电信号。 ③基本转换电路是将该电信号转换成便于传输,处理的电量。 小瓦君在前面的文章提到过,传感器相当于人类的感觉器官,一般分为内部传感器和外部传感器。 其实,传感器的分类还有很多种!在这篇文章小瓦君一一给你带过... 按被测量对象分为内部传感器和外部传感器。 内部信息传感器主要检测系统内部的位置,速度,力,力矩,温度以及异常变化。
加速度传感器 外部信息传感器主要检测系统的外部环境状态,它有相对应的接触式(触觉传感器、滑动觉传感器、压觉传感器)和非接触式(视觉传感器、超声测距、激光测距)。
压力传感器
超声波传感器 按传感器能量源可分为有源传感器和无源传感器。 (1)无源传感器:不需外加电源。而是将被测量的相关能量转换成电量输出(主要有:压电式、磁电感应式、热电式、光电式)又称能量转化型; 例如: 光电传感器能将光射线转换成电信号,其原理类似太阳能电池;
压电传感器能够将压力转换成电压信号;
热电传感器能将被测温度场的能量(热能)直接转换成为电压信号的输出等等。
光电传感器 (2)有源传感器:需要外加电源才能输出电量,又称能量控制型(主要有:电阻式、电容式、电感式、霍尔式)。
电阻式直线位移传感器 按作用形式可分为主动型和被动型传感器。 主动型传感器,此种传感器对被测对象能发出一定探测信号,能检测探测信号在被测对象中所产生的变化,或者由探测信号在被测对象中产生某种效应而形成信号。 (1)检测探测信号变化方式的称为作用型 (2)检测产生响应而形成信号方式的称为反作用型。 雷达与无线电频率范围探测器是作用型实例,而光声效应分析装置与激光分析器是反作用型实例。 被动型传感器只是接收被测对象本身产生的信号,如红外辐射温度计、红外摄像装置等。 按外界输入的信号变换为电信号采用的效应可分为物理型传感器、化学型传感器和生物型传感器三大类
物理型传感器又可以分为结构型传感器和物性型传感器。 结构型传感器是以结构(如形状、尺寸等)为基础,利用某些物理规律来感受(敏感)被测量,并将其转换为电信号实现测量的。例如: 电容式压力传感器
电容式压力传感器 必须有按规定参数设计制成的电容式敏感元件,当被测压力作用在电容式敏感元件的动极板上时,引起电容间隙的变化导致电容值的变化,从而实现对压力的测量。 物性型传感器就是利用某些功能材料本身所具有的内在特性及效应感受(敏感)被测量,并转换成可用电信号的传感器。例如: 压电式压力传感器
压电式压力传感器 利用具有压电特性的石英晶体材料制成的压电式压力传感器,就是利用石英晶体材料本身具有的正压电效应而实现对压力测量的; 压阻式传感器
压阻式传感器 利用半导体材料在被测压力作用下引起其内部应力变化导致其电阻值变化制成的压阻式传感器,就是利用半导体材料的压阻效应而实现对压力测量的。 一般而言,结构型传感器强调要依靠精密设计制作的结构才能保证其正常工作;而物性型传感器则主要依靠材料本身的物理特性、物理效应来实现对被测量的敏感。
化学传感器是利用电化学反应原理,把无机或有机化学的物质成分、浓度等转换为电信号的传感器。最常用的是离子传感器,即利用离子选择性电极,测量溶液的pH值或某些离子的活度,如K+,Na+,Ca2+等。电极的测量对象不同,但其测量原理基本相同。 离子烟雾传感器
主要是利用电极界面(固相)和被测溶液(液相)之间的电化学反应,即利用电极对溶液中离子的选择性响应而产生的电位差。所产生的电位差与被测离子活度对数成线性关系,故检测出其反应过程中的电位差或由其影响的电流值,即可给出被测离子的活度。 化学传感器的核心部分是离子选择性敏感膜。膜可以分为固体膜和液体膜。玻璃膜、单晶膜和多晶膜属固体膜;而带正、负电荷的载体膜和中性载体膜则为液体膜。 化学传感器广泛应用于化学分析、化学工业的在线检测及环保检测中。
生物传感器是一种利用生物活性物质选择性来识别和测定生物化学物质的传感器。生物活性物质对某种物质具有选择性亲和力,也称其为功能识别能力。 生物传感器主要由两大部分组成。 其一是功能识别物质,其作用是对被测物质进行特定识别。
这些功能识别物有酶、抗原、抗体、微生物及细胞等。用特殊方法把这些识别物固化在特制的有机膜上从而形成具有对特定的从低分子到大分子化合物进行识别功能的功能膜。 其二是电、光信号转换装置,此装置的作用是把在功能膜上进行的识别被测物所产生的化学反应转换成便于传输的电信号或光信号。
生物传感器的最大特点是能在分子水平上识别被测物质,不仅在化学工业的监测上,而且在医学诊断、环保监测等方面都有着广泛的应用前景。
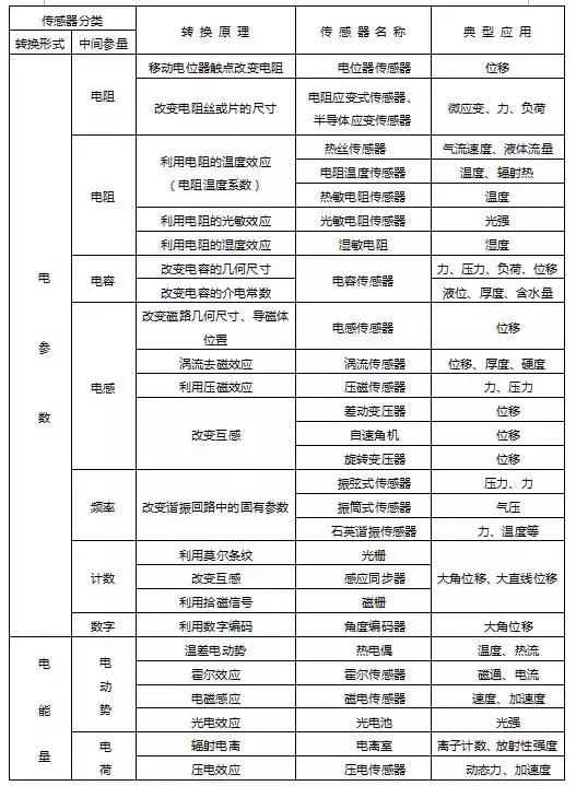
关于传感器,由于敏感材料和传感器的数量特别多,类别十分繁复,相互之间又有着交叉和重叠,这里就不再赘述。为了揭示诸多传感器之间的内在联系,小瓦君找到了下图的传感器分类、转换原理和它们的典型应用,供选用传感器时参考。
具体到压力传感器,红外传感器,超声波传感器等几个常用传感器如何使用,小瓦君后续会为大家推荐能落地的实践工具,方便各位体验哦~
|