未来索引
开启左侧

机器人关键技术及前沿应用设计集锦

[复制链接]
邢远 发表于 2014-12-13 03:55:08 | 显示全部楼层 |阅读模式 打印 上一主题 下一主题
  在科技界,科学家会给每一个科技术语一个明确的定义,但机器人问世已有几十年,机器人的定义仍然仁者见仁,智者见智,没有一个统一的意见。原因之一是机器人还在发展,新的机型,新的功能不断涌现。根本原因主要是因为机器人涉及到了人的概念,成为一个难以回答的哲学问题。就像机器人一词最早诞生于科幻小说之中一样,人们对机器人充满了幻想。也许正是由于机器人定义的模糊,才给了人们充分的想象和创造空间。
  关于机器人如何分类,国际上没有制定统一的标准,有的按负载重量分,有的按控制方式分,有的按自由度分,有的按结构分,有的按应用领域分。一般的分类方式见表:
  我国的机器人专家从应用环境出发,将机器人分为两大类,即工业机器人和特种机器人。所谓工业机器人就是面向工业领域的多关节机械手或多自由度机器人。而特种机器人则是除工业机器人之外的、用于非制造业并服务于人类的各种先进机器人,包括:服务机器人、水下机器人、娱乐机器人、军用机器人、农业机器人、机器人化机器等。在特种机器人中,有些分支发展很快,有独立成体系的趋势,如服务机器人、水下机器人、军用机器人、微操作机器人等。目前,国际上的机器人学者,从应用环境出发将机器人也分为两类:制造环境下的工业机器人和非制造环境下的服务与仿人型机器人,这和我国的分类是一致的。
  当前各个国家对机器人技术都是非常的重视,人们生活对智能化要求的提高也促进了机器人的发展,在这样的背景下,机器人技术的发展可以说是一日千里,未来机器人将在以下技术的基础上飞速发展。
  人机交互技术
  东芝在本周举办的 Cutting-EdgeIT& Electronics Comprehensive Exhibition (CEATEC)展会上发布了一款全新人形交互机器人,而其最大特色就是可以通过手语与人交流。
  软体机器人控制技术
   机器人在大部分人眼里一直都是像擎天柱一样的钢筋铁骨,不过事实并不总是这个样子的。最近,来自美国普渡大学的研究人员就发明了一种由轻质惰性泡沫材料 制成的软体机器人,为了让它像机器手臂一样可以自由弯曲,研究人员还在在泡沫材料的表面覆盖了一层特殊的“衣服”,而这层聚合物纤维在受热的情况下可以自 由改变形状和坚硬度,作用就如同附着在骨骼上的肌肉一般。
1751355-14111G453221K.jpg
  液态金属控制技术
   科学家们使用镓和铟合金合成液态金属,形成一种固溶合金,在室温下就可以成为液态,表面张力为每米500毫牛顿。这意味着,在不受外力情况下,当这种合 金被放在平坦桌面上时会保持一个几乎完美的圆球不变。当通过少量电流刺激后,球体表面张力会降低,金属会在桌面上伸展。这一过程是可逆的:如果电荷从负转 正,液态金属就会重新成为球状。更改电压大小还可以调整金属表面张力和金属块粘度,从而令其变为不同结构。
1751355-14111G45J95A.jpg
  机器人生物行走技术
  新一代微型生物机器人能收缩肌肉。美国伊利诺斯大学厄本那香槟分校工程师展示了一类行走“生物机器人”(bio-bots ),由肌肉细胞推动、电脉冲控制,研究人员能对其发号施令。相关论文在线发表于最近的美国《国家科学院学报》上。
   “不管你想制造任何种类的生物机器人,由细胞驱动的生物刺激都是一项基本要求。”负责这项研究的伊利诺斯大学厄本那香槟分校生物工程主管拉什德·巴什尔 说,“我们正在把工程原理与生物学整合在一起,设计开发生物机器人和用于环境、医疗方面的系统。生物学非常强大,如果我们能学习利用其优势,将带来许多好 东西。”
  1751355-14111G50153255.jpg
  机器人透视技术
  据国外媒体报道,目前,美国加州大学最新研制一款具有“透视眼”能力的机器人,在两个机器人之间释放无线信号,通过测量信号强度的变化,将观察发现墙壁内部的物体。该技术可用于寻找困陷在建筑物中的伤员,或者监控家中的老年人。
1751355-14111G5022O54.jpg
  敏感触控技术
  不要以为机器人的敏感度很差。美国麻省理工学院(Massachusetts Institute of Technology, MIT )视觉科学学科联合波士顿东北大学研究团队近日成功研制了一种触觉传感器GelSight ,比人类的手指更加灵活敏感。
  此次麻省理工学院及东北大学联合研究团队开发的“机器人手指传感器”突破了此前机器人手部关节不灵敏等限制,甚至比人类手指更加灵活敏感,因此受到了各界瞩目。该传感器不是以机器来辨识触觉,而是以3D视觉实时定位物体的方位,以实现对物体的识别和传感。
1751355-14111G50513947.jpg
  机器人用可伸缩电线
   日本综合型化学企业旭化成将于9月1日发售可以像橡皮筋那样伸缩的电线。《日本经济新闻》8月26日报道说,通过在具有弹性的聚氨酯纤维(中国称:氨 纶) 中以螺旋状嵌入可通电的导线,使得电线可以伸缩,且不易出现松弛。与容易松弛的以往电线相比,自由自在的变形将成为可能。旭化成力争将这种电线应用于实现 复杂动作的拟人机器人和穿戴型辅助机器人。
1751355-14111G50A44Y.jpg
  以树脂材料作为保护的一般电线在用于机器人时,在手腕做弯曲动作等的情形下,容易形成松弛或缠绕。而旭化成开发的这种伸缩性电线将可以依照其实施的拟人动作合理布线。
  机器人可自行组队技术
   相信对于有密集恐惧症的人来说,看到1000只排得密密麻麻的小机器人在桌面上一起移动绝对不会感到好受。不过这仍无法阻碍哈佛大学的工程师们打造这样 的系统。据悉,研究团队使用了1000只组装简易的小型机器人,每个造价20美元。 据介绍,每组装一个这样的机器人需要5分钟的时间,也就是,他们花费了83多个小时完成了这项艰巨的任务。
1751355-14111G50K0Y7.jpg
  造房子机器人:或成为未来主流
  一个被称为Minibuilders的全新3D打印建筑机器人套件,可以像建筑工人那样3D打印出一间房屋,其快速、低价、安全让建筑机器人将有可能成为下一代强大的建筑必备工具。
  其运作方式基本上和同类型的无人建筑机器人一样,逐层浇筑流体建筑材料。但是它最大的不同,就是可以打印的建筑体积更大,而且设计方法也与众不同。
   这套系统的核心是一个庞大的主部件,有两个装有液化合成大理石的大型圆筒,大理石经独特的配方制成。气胎注射筒会通过长长的管子推动材料,那些管子将被 安置在一个建筑工地上,与三个敏捷的专业附属机器人协同工作。有些研究人员会觉得自己就像是一个建筑师,把自己的建筑构想通过一个巨大的独立机器变成现 实,而Minibuilders的团队扮演角色就像是一个“包工头”,在建设过程中“招募”各相关领域里的建筑专业资源。

      更多机器人技术资料,电路图及DIY设计,可参见本期Designs of week——当中国制造遇上机器人技术,设计思维请跟上!

  爱普生机械手简介
  精密组装机器人: 在高速运动状态下具备低残留震动及高精度,应答时间短,动作灵敏 应答时间短,动作灵敏,在3维状态下仍然保证轨迹平滑精密。
  图象机器人: 通过机械手及摄像装置的组合可以轻松地满足多品种生产的需求, 满足多品种生产的需求。
  标准化解决方案简述
1751355-14112015521X23.jpg
1751355-14112015531Aa.jpg
1751355-141120155A4611.jpg
  给用户的可行性分析方案样例(以食品包装方案为例)
  系统整体描述
  • 用户需求:
  – 自动成品包装,100~120袋/分钟
  – 包装箱最大尺寸:535*380*287(综合)
  – 汤圆包装袋最大重量:600克/袋*
  – 装箱方式:顶部装入,每层4袋
  – 系统可以实现人机对话,产品更换时,系统自动切换搬运方式。
  • EPSON 设计方案简述:
  – 系统分为3个主要部分:开箱机、成型机、机器人搬运系统。
  – 开箱机负责将包装箱整形输送到位。
  – 成型机负责将流水线包装袋分隔并固定在回转台上。
  – 机器人搬运系统负责将包装袋搬运装入包装箱(一次4袋)。
  – 其他部分包括必要的输送线、电控、人机界面、控制软件等附件。
1751355-141120155KE33.jpg

  整形和成型机构
1751355-141120155950D9.jpg
  机器人搬运系统特性
  • 机器人采用水平多关节机器人(SCARA),该机器人的特点是:
  – 高速、高稳定性、环境适应性强(对现场环境无特殊要求)
  – 机械手刚性参数较高,遇工人误操作不易损坏。
  – 维护成本低(零备件寿命长,价格较便宜)
  – 占地面积小,适合紧凑空间的生产。
  – 最大载重量为6KG,可适应未来产线汤圆包装袋容量重量变化,无需重新
  设计系统。甚至重新购买机器人。
  – 运动范围大:垂直方向行程330mm,大大降低了未来产品包装箱变化时
  对系统改造的难度和费用。
  – 运动范围大:水平方向有效作业范围最长可达到650mm半径的扇形区域,大大降低了未来产品包装箱和产线位置调整时对系统改造的难度和费用。
  • 控制器采用EPSON独有的小型紧凑型控制器,该控制器的特点是:
  – 紧凑型设计,不占过多空间。
  – 通讯接口丰富,可取代复杂的PLC系统,提高系统的稳定性。
  – 扩展性强,未来系统再升级和改造时预留
  主要技术指标
  1. 机器人搬运系统工作频率:
  • 取放100袋/分钟
  • 设计余量20%(即,可达到最大120袋/分钟)
  • 搬运距离330mm
  • 搬运高度:300mm
  • 最大搬运重量6KG(含真空棘爪)
  2. 机器人搬运系统抓取成功率
  • 10‰(千分数)
  • 机器人系统可设计掉袋补偿动作
  • 输送线上设计掉袋回收路径
  3. 开箱机工作频率:(24箱/分钟)
  • 开箱机的工作频率可供2~3条线同时使用
  4. 成型机工作频率(30组/分钟)
  • 工作频率匹配机器人搬运系统和上工序频率。

  焊接是工业生产中非常重要的加工方式,同时由于焊接烟尘、弧光和金属飞溅的存在,焊接的工作环境非常恶劣,随着人工成本的逐步提升,以及人们对焊接质量的精益求精,焊接机器人得到了越来越广泛的应用。
  机器人在焊装生产线中运用的特点
  焊接机器人在高质、高效的焊接生产中发挥了极其重要的作用,其主要特点如下:
  1.性能稳定、焊接质量稳定,保证其均一性
   焊接参数如焊接电流、电压、焊接速度及焊接干伸长度等对焊接结果起决定性作用。人工焊接时,焊接速度、干伸长等都是变化的,很难做到质量的均一性;采用 机器人焊接,每条焊缝的焊接参数都是恒定的,焊缝质量受人为因素影响较小,降低了对工人操作技术的要求,焊接质量非常稳定。
  2.改善了工人的劳动条件
  采用机器人焊接后,工人只需要装卸工件,远离了焊接弧光、烟雾和飞溅等;点焊时,工人不再需要搬运笨重的手工焊钳,从大强度的体力劳动中解脱出来。
  3.提高劳动生产率
  机器人可一天24h连续生产,随着高速、高效焊接技术的应用,使用机器人焊接,效率提高地更加明显。
  4.产品周期明确,容易控制产品产量
  机器人的生产节拍是固定的,因此安排生产计划非常明确。
  5.可缩短产品改型换代的周期,降低相应的设备投资
  可实现小批量产品的焊接自动化。机器人与专机的最大区别就是它可以通过修改程序以适应不同工件的生产。
  一、FANUC控制系统概述
  FANUC机器人主要应用在奇瑞公司乘用车一厂和乘用车三厂的焊装车间,是奇瑞最早引进的焊接机器人,也是奇瑞公司最先用到具有附加轴的焊接机器人。
   其控制系统采用32位CPU控制,以提高机器人运动插补运算和坐标变换的运算速度。采用64位数字伺服驱动单元,同步控制6轴运动,运动精度大大提高, 最多可控制到21轴,进一步改善了机器人动态特性。支持离线编程技术,技术人员可通过离线编程软件设置参数,优化机器人运动程序。控制器内部结构相对集成 化,这种集成方式具有结构简单、整机价格便宜、易维护保养等特点。
1125561227-0.jpg
  图1 控制原理图
  二、FANUC控制系统内部结构分析
  控制器是机器人的核心部分,实现对机器人的动作操作、信号通讯、状态监控等功能。下面以FANUC—F-200iB为例,对其控制系统内部结构和各部分的功能进行分析:
  1)电源供给单元
  变压器向电源分配单元输入230V交流电,通过该单元的系统电源分配功能对控制箱内部各工作板卡输出210V交流电及±15V、+24V直流电。
  2)安全保护回路
  由变压器直接向急停单元供电,并接入内部各控制板卡形成保护回路,对整个系统进行电路保护。
  3)伺服放大器
  不仅提供伺服电机驱动和抱闸电源,并且与绝对值编码器实现实时数据转换,与主控机间采用光纤传输数据,进行实时信号循环反馈。
  4)输入/输出模块
  标配为ModuleA/B,另外也可通过在扩展槽安装Profibus板、过程控制板与PLC及外围设备进行通讯。
  5)主控单元
  整个控制系统的中枢部分,包括主板、CPU、FROM/SRAM组件及伺服卡,负责控制器内部及外围设备的信号处理和交换。
  6)急停电路板
  用来对紧急停止系统、伺服放大器的电磁接触器以及预备充电进行控制。
  7)示教器
  包括机器人编程在内的所有操作都能由该设备完成,控制器状态和数据都显示在示教盒的显示器上。
   1751355-141121130200492.jpg
  图2 控制内部结构
  三、 故障案例分析
  机器人控制器断电检修后,对控制器送电,机器人报伺服故障,故障代码为SERVO-062。对此故障进行复位:按MENUS→SYSTEM→F1,[TYPE]→找 master/cal→F3,RES_PCA →F4,YES 后,机器人仍然报伺服故障。
  1、故障分析和检查:故障代码SERVO-062的解释为SERVO2 BZAL alarm(Group:%d Axis:%d),故障可能原因分析如下:
   1) 机器人编码器上数据存储的电池无电或者已经损坏:拆卸编码器脉冲数据存储的电池安装盒,电池盒内装有4节普通1.5V的1号干电池,对每节电池的电压进行 测量,均在1.4V以下,电池电压明显偏低,于是更换新电池,再次对故障进行复位,机器人仍然报SERVO-062故障。
  2) 控制器内伺服放大器控制板坏:检查伺服放大器LED“D7”上方的2个DC链路电压检测螺丝,确认DC链路电压。如果检测到的DC链路电压高于50V,就 可判断伺服放大器控制板处于异常状态。实际检测发现DC链路电压低于50V,所以初步判断伺服放大器控制板处于正常状态。 进一步对伺服放大器控制板上P5V、P3.3V、SVEMG、OPEN的LED颜色进行观察,确认电源电压输出正常,没有外部紧急停止信号输入,与机器人 主板通讯也正常,排除伺服放大器控制板损坏。
  3) 线路损坏:对机器人控制器与机器人本体的外部电缆连线RM1、RP1进行检查,RM1为机器人伺服电机电源、抱闸控制线,RP1为机器人伺服电机编码器信 号以及控制电源线路、末端执行器线路、编码器上数据存储的电池线路等线路。拔掉插头RP1,对端子5、6、18 用万用表测量+5V、+24V控制电源均正常。接下来对编码器上数据存储的电池线路进行检查。机器人每个轴的伺服电机脉冲编码器控制端由1-10个端子组 成,端子8、9、10为+5V电源,端子4、7为数据保持电池电源,端子5、6为反馈信号,端子3为接地,端子1、2空。拔掉M1电机的脉冲控制插头 M1P,万用表测量端子4、7,电压为0,同样的方法检查M2~M7电机全部为0,由此可以判断编码器上数据存储的电池线路损坏。顺着线路,发现正负电源 双绞线的一端插头长期埋在积水中,线路已腐蚀严重。
  2、故障处理:更换线路后复位,对机器人进行全轴零点复归“ZERO POSITION MASTER”,导入备份程序后恢复正常,故障排除。
  结论
   做为日系机器人的主要品牌之一,其在控制原理上与其它品牌机器人大致相同,但其控制部分组成结构有着自己的风格,体现亚洲人的使用习惯,比较适合国内使 用。我国焊接机器人技术的研究应用虽然较晚,但借鉴于国外的成熟技术,得到了迅速的发展。09年我公司与哈工大合作开发的奇哈机器人诞生,似乎看到了企业 与科研合作的力量,觉得当企业进入的时候,特别是这种应用型企业开始参与设备的研究的时候,门就慢慢打开了。但焊接机器人是个机电一体化的高技术产品,单 靠企业的自身能力是不够的,需要政府对机器人生产企业及使用国产机器人系统的企业给予一定的政策和资金支持,加速我国国产机器人的发展。
  1 引言
  在信息技术的飞速发展,计算机,通讯、消费电子三种技术合一的后PC的 时代,虽然计算机和网络已经全面渗透到日常生活的每一个角落,但各种各样的新型嵌入式接入设备已经成为当前的主流产品。任何一个普通人都可能拥有几十种嵌 入式技术的电子产品,小到手表、手机、mp3播放器、PDA等微型数字化产品,大到智能家电、网络家电、车载电子设备等都离不开嵌入式技术。作为嵌入式技 术的一个重要的研究分支——机器人技术,目前在国内外研究的如火如荼,各种各样的工业机器人和服务机器人已经开始应用到人们的生产和生活当中,使用机器人 的优势已经被人们广泛认可,并正在成为我们日常工作和生活的一部分。本文利用AT89S52设计了一种嵌入式智能寻迹机器人,在传感器、电机驱动和软件的 控制下,能够智能地完成迷宫行走路线探测的任务,与传统的遥控玩具车相比,具有一定的独立性和智能性,是未来智能玩具车的一种雏形。
  2 系统的硬件架构和工作原理
   嵌入式智能寻迹机器人的硬件架构如图1。以单片机AT89S52为核心,外围由电机驱动模块、电机电源模块、主板电源模块、通讯模块、回避障碍模块以及 在线编程模块等组成。红外光电传感器通过主板的P8、P9、P10接口连接到 AT89S52的P0.5、P0.6和P0.7端口,其中P0.5 = 0,表示前方有障碍;P0.6 = 0 ,表示左方有障碍; P0.7=0,表示右方有障碍。左右电机通过主板的P5接口,连接到主板电机驱动模块。
1751355-140Z41P63K96.jpg
  上电后,通过传感器采集迷宫挡板的信号来控制端口P0的低五位,实现左右电机的正/反转,从而使机器人做左转、右转、直线前进等动作,完成在迷宫中从入口到出口的行进过程。
  3 系统接口电路设计
  3.1 微控制器模块
   AT89S52是一个低功耗、高性能CMOS 8位单片机,片内有8KB ISP的可反复擦写1000次的Flash只读程序存储器,器件采用高密度、非易失性存储技术制造,兼容标准MCS-51指令系统及80C51引脚结构, 芯片内集成了通用8位中央处理器和ISP Flash存储单元,可为许多嵌入式控制应用系统提供高性价比的解决方案。
  AT89S52有40个引脚,片内有8KB Flash程序存储器,256B的RAM,32个外部双向输入/输出口,5个中断优先级,2层中断嵌套,2个16位可编程定时计数器,2个全双工串行通信口,看门狗(WDT)电路,片内时钟振荡器等。
   在开发过程中使用开发板,以方便程序的调试和整机的测试,待系统调试完成后,将单片机从开发板上取下,安装在机器人系统板的单片机座中,由于设计中的机 器人需要完成的任务比较简单,因此只在机器人系统板的单片机系统中保留了晶振和复位电路,取消了JTAG编程口等冗余电路。
  3.2 传感器模块
   光电传感器的工作原理是传感器红外发射管发射出红外光,接收管根据反射回来的红外光强度大小来计数的,故被检测的部件或物体表面必须有黑白相间的部位用 于吸收和反射红外光,这样接收管才能处于有效的截止和饱和区以达到计数的目的。传感器的检测与调节电路如图2所示。图中的R3用于调节比较器的门限电压, 经示波器观察,输出波形相当规则,可以直接供单片机查询使用,而且经验证给此电路供电的电池压降较小。红外光电传感器通过主板P8、P9、P10接口连接 到AT89S52的P0.5、P0.6和P0.7端口。其中P0.5 = 0,表示前方有障碍;P0.6 = 0 ,表示左方有障碍; P0.7=0,表示右方有障碍。
   1751355-140Z41K55G50.jpg
  3.3 直流电机驱动电路与电源模块
   直流电机通过主板的P5接口连接到主板的驱动模块上。本文采用L298作为电机的驱动芯片,L298的5、7、10、12四个引脚连接到单片机上,通过 对单片机的编程就可以实现两组直流电机的正反转等功能。由于单片机的电压在4.8V左右,故采用VFM升压型电源芯片,为单片机及外围电路提供5V左右的 电压。
  4 软件设计模块
  4.1 软件开发环境与搜索算法
   本文采用Keil U Version2 作为系统的开发环境,在程序设计中采用C语言和汇编语言混合编程。在软件算法上,考虑到深度优先搜索算法的时空效率和迷宫地形的复杂程度成正比,即迷宫越 复杂,搜索出口的时间就越长。本文采用了一种称为左手(或右手)法则的迷宫路径搜索策略,即在迷宫中一直沿着左侧(或右侧)的墙寻找,就可以找到出口。
  相对于深度优先搜索法,左手(或右手)法则的空间占用与迷宫复杂程度无关,机器人搜索路径的选择只与当前结点有关,不需要回溯。同时,硬件的制造精度要求不高,不需要精确的控制机器人的移动距离和移动方向,方便了驱动设计。为便于算法的实现,本文设定了如下约束条件:
  1.在算法中不管迷宫地形有多么复杂,均由直线、死路、丁字形、十字形、转角形和终点七个基本地形构成。
  2.按分岔的多少将分岔口分为二岔口和三岔口(一般没有四岔口),而将分岔口前面的岔路按从右到左的顺序分别称为第一岔路、第二岔路、第三岔路(十字型 才有)。二岔路有三种不同的形式,第一种是前进的路线右边出现一条岔路(右边的岔路称为第一岔路、前方称为第二岔路);第二种是在前进的路线左边出现一条 岔路(前方称为第一岔路、左边的岔路称为第二岔路);第三种是丁字路口(右边的岔路称为第一岔路、左边的岔路称为第二岔路)。对于这三种情况,算法对应的 程序由主程序、走直线子程序、左转子程序、右转子程序和校正子程序组成。主程序起到导向和决策的功能,决定机器人什么时候该做什么。机器人的其他功能通过 调用具体的子程序来实现。
  4.2 算法流程图描述
  本文所采用的迷宫搜索算法流程 如图3所示。接通电机和传感器电源后,单片机在程序的控制下,根据传感器检测到的值,决定电机的正转和反转。当 P0.7=1时,表示左方没有障碍物,依据“右手”遍历算法,机器人将调用右转子程序;当P0.7=0并且P0.5=0时,机器人将调用左转子程序;否则 机器人直线前进,如此反复检测并调整机器人的动作,直至机器人走出迷宫为止。
   1751355-140Z41P6004E.jpg
  5 结论及其创新点
   本文对基于AT89S52的嵌入式智能寻迹机器人的硬件架构进行了探讨,将左手(或右手)法则用于寻迹机器人行走路线搜索,重点讨论了基于 AT89S52的光电传感器模块、直流电机驱动模块、电源模块等的电路实现技术,经过反复测试,机器人能够在软件的控制下,无需任何外界力量就可以智能地 完成从迷宫入口走到出口的寻迹任务。创新点在于通过光电传感器自动感知障碍物,并利用软件控制机器人左/右转以及直线行走,对复杂路径探测是一种尝试,特 别适合人无法到达的环境路径探测,系统成本低,可靠性高,反应灵敏,对智能玩具的设计与开发也具有一定的参考价值。
  一、项目设计背景及概述
  清洁机器人是服务机器人的一种,所谓服务机器人是指自主 或半自主的、从事非生产活动、能完成有益于人类健康的服务工作的机器人。家庭清洁机器人集机械、电子、传感器、计算机、控制、机器入技术、人工智能等诸多 学科为一体,能够自动进行房间地面的家庭卫生服务。在一些发达国家的很多公共场合已经开始使用清洁机器人,随着清洁机器人性价比的提高,清洁机器人进入家 庭成为可能。
  二、项目设计原理
  2.1、原理概述
  清洁机器人需要完成的任务是能够在房间中自动清洁地面。工作时,利用各种传感器测得环境信息,并做出决策,实现边行走边打扫,完成预定的任务。典型的清洁机器人主要由以下几个模块组成:
  (1)信息采集模块
  (2)决策模块
  (3)运动控制模块
  (4)清扫模块
   这四个部分构成了完整的清洁机器人系统,如图2-1所示。信息采集模块返回当前清洁机器人的位置信息,如是否碰到障碍物、是否遇到楼梯等,然后把这些信 息送给决策模块进行决策,控制运动控制模块,使机器人转弯或者后退等,在机器人运动的同时让清扫模块进行清扫,完成打扫地面的任务。
1620398-14032010453K00.jpg
  图2-1清洁机器人系统典型组成示意图
  2.2、硬件设计原理
  机械结构设计
  机器人本体的良好设计是实现其他各功能模块的基础。本文设计的清洁机器人采用三轮机构的车体,两个动力轮,一个万向轮,具有运动灵活,控制简单的优点。
   机器人在地面上移动的方式通常有三种:轮式、履带式和步行式。步行移动方式模仿人类或动物的行走机理,用腿脚走路,对环境适应性好,智能程度也相对较 高,但步行移动方式在机构和控制上比较复杂:履带移动方式将环状循环轨道履带卷绕在若干滚轮外,使车轮不直接与地面接触,履带式的的优点是着地面积比车轮 式大,所以着地压强小,适于爬坡或者不平的地面;轮式移动方式是最常见的一种地面行进方式,其特点是:能高速稳定的移动,能量利用效率高,机构和控制简 单,但不能爬坡。本设计中清洁机器人只需在室内打扫,工作环境较好,所以采用轮式移动方式。
  超声波传感器需要安装在底盘上,且需要安装在合适的位置并牢固可靠。本设计中将超声波模块直插在固定的电路板上,进而固定在底盘上。机器人行进时,主要是对要前行的路探测是否有障碍物,因此将超声波模块安装在车身的最前端。
  本系统选用双轴HC02-48强磁电机,电机运行稳定,无抖动。扭力强劲130强磁直流减速电机,扭力为普通电机的2至5倍,电压3-9V,变速箱1:48比速,小车最佳比速,速度与力量完美组合。
   清扫机器人的吸尘技术有两类:真空吸尘器和气流滤尘器。真空吸尘器是由高速旋转的风扇在机体内形成真空从而产生强大的气流,将尘埃和脏物通过吸口吸入机 体内的滤尘袋内。气流滤尘器是一个全封闭系统,既无外部气体吸入,也无机内气体排除,其原理是利用附壁效应去形成低压涡流气体,最后将沉渣截留于吸尘器内 的涡流腔内。
  硬件电路设计
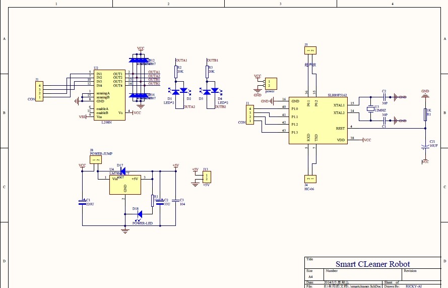
  根据清洁机器人功能要求,清洁机器人硬件系统包括单片机最小系统、电源模块、电机驱动模块、超声波模块、蓝牙模块。
   本系统采用SLH89F5162作为核心控制芯片。采用了多种防破解技术。SLH89F5162单片机是一款功能比较强大的单片机,它拥有两个全双工串 行通信接口,串口1的功能及操作与传统51单片机串行口相同:特殊的是SLH89F5162单片机内部有一个独立波特率发生器,串口1可以使用定时器1作 为波特率发生器,也可以使用独立波特率发生器作为波特率发生器;而串口2只能使用独立波特率发生器作为波特率发生器。SLH89F5162是高速/低功耗 /超强抗干扰的新一代8051单片机,指令代码完全兼容传统8051,但速度快8-12倍。内部集成3路PWM,8路高速10位A/D转换,针对电机控 制,强干扰场合。SLH89F5162单片机为整个控制系统核心,考虑各模块的功能需求以及单片机各个I/O口的特性后。
  硬件系统由以下几个模块构成:电源部分,负责提供稳定的5V电源;晶振电路,为系统提供时钟;复位电路,按键后对系统进行复位:蓝牙模块,接收手机发送的控制信号;超声波模块,进行实时测距以躲避障碍物;驱动模块,驱动电机工作,实现机器人的行走。
  软件设计原理
  本章主要进行了系统软件设计,完成了底层软件的编写;同时,研究了清洁机器人路径规划算法,实现了三种清扫模式的选择;进一步,研究了智能手机遥控在清洁机器人中的应用。
   清洁机器人在实现自动清洁任务时,需要完成如下几个任务:(1)接收手机发出的控制命令;(2)手机控制行走;(3)自动避障;(4)控制驱动轮行走; (5)自动清洁区域。其中接收手机发出的控制命令,对实时性要求比较高,需要中断程序处理,其他传感器信息采用查询方式进行处理。
  本系 统将软件分成以下几个模块进行实现:手机遥控模块,用户可以通过手机遥控的方式使机器人进行清扫,方便使用,采用中断服务子程序进行处理;自动避障模块, 机器人在运行过程中能自动避障,同时完场清扫任务:自动区域清扫模块,机器人可以完成对某一区域的自动清扫;电机控制模块,对电机进行控制实现机器人的行 走;这些模块各自封装好,将封装好函数接口留给主函数进行调用。
  程序初始化模块主要包括:初始化串口、初始化定时器、开串口中断、开定时器中断、配置独立波特率发生器等。工作过程可以分成两个主要部分:检测控制命令和实现清扫。
  对于检测控制命令,要求单片机能够实时响应手机发出的命令,由于是通过蓝牙通讯,则需响应蓝牙通过串口接收到的数据,只需打开串口中断即可。
  对于实现清扫,首先要选择清洁模式,再根据不同的清洁的模式,对电机及超声波模块经行相应的控制。
  三、项目设计框图
  硬件设计框图
1620398-140320104G9525.jpg
  图3-1硬件设计框图
  软件设计框图
1620398-140320104P11C.jpg
  图3-2主程序流程图
1620398-140320104Z0Z6.jpg
  图3-3蓝牙模块流程图
1620398-140320105032R0.jpg
  图3-4模式选择流程图
        硬件电路图
1620398-140320105120V8.jpg

  老人关怀照护系统设计有居家的监控功能及和家人互动功能,透过网路服务,当老人有照顾需求时,可利用手势辨识功能呼叫机器人至身边;当想观看亲 友在脸书(Facebook)上的消息及图片时,可利用脸书动态服务,即时得知亲友最新动态讯息,也可透过网路通话与远方的家人进行视频聊天;同时也可随 时监控,当意外发生时可即时通知家人及医护人员进行处理。
  该系统利用主系统芯片将Kinect所感测的骨架追踪、手势辨识及网路摄影的视频通话等感测后存取数值,再利用串列传输(USART)传送数值于主系统芯片,并做出距离等识别模式,进行跟随老人、控制马达与老人互动。
  Kinect感测功能襄助 照护机器人创新应用扩大
  该系统创新性功能为跟随看护模式--Kinect骨架追踪和超音波定位、骨架判断--跌倒侦测、紧急通知--简讯传送,以及互动功能--手势辨识和网路视频(图1)。
   1355543139-0.jpg
  图1 照护机器人理想互动功能
   在跟随看护服务部分,该系统利用骨架追踪及超音波定位,当老人移动时,机器人便会跟随至后方进行照护,可随时判定老人是否跌倒,操作起来也十分方便。现 有的跌倒侦测系统大都依赖摄影机或是使用者身上配戴的器材来辨别跌倒,该系统的跌倒侦测只须透过Kinect骨架追踪,即可判定是否跌倒。
   至于紧急简讯传送部分,当老人判定为跌倒时,机器人会自动由主系统芯片发布简讯至指定家人手机中,亲人接收到消息后可立即做出反应或视频观看。而脸书动 态及互动视频服务部分,该系统加装脸书动态服务及网路视频,老人即可关心在外子女的图片,并让亲友利用视频互动看见老人在家的状况,能有效拉近老人与家人 的距离。
  .跟随看护服务
  照护机器人主系统利用芯片与Kinect进行老人互动与 看护服务。智能型看护机器人可透过Kinect跟随于老人后方随时看护,利用Kinect本身的骨架识别,以判别正常状况时的骨架数量与动作。当老人不慎 跌倒时,依骨架瞬间降下或消失为判别,再回传数值讯号给主系统,可即时透过紧急简讯功能送至子女的手机进行通知,家人则可透过网路视频进行查看老人在家中 的状况,以免错过时间就医。
  为即时反应与传送数值来跟随与保障老人的安危,看护系统透过主系统芯片提供USART,即可直接利用 USART而不须再以串列周边介面(SPI)进行转换动作。跟随方面,则运用产生脉衝宽度调变(PWM)脉波来控制HB-25马达驱动器来驱动直流马达, 由于控制波形即可正反转,就能在主芯片应用与结合出让机器人前后左右的动作与功能。
  该系统还须使用PING超音波距离感应器(图2)来侦测距离,除应用PWM来进行声波传送与接收,也使用通用输入/输出来接收数值距离判断与Kinect骨架等数值。
   1355544457-1.jpg
  图2 PING超音波距离感应器
  利用芯片使机器人进行追踪,由超音波侦测距离,让主系统判断老人的位置,并命令马达动作,使机器人能进行跟随,可随时跟在老人的身边,注意是否有突发状况发生,挥挥手就能与家人视频通话等功能。
   PING超音波距离感应器用于测量与物体间的距离,範围介于3cm?3.3m,容易装置于机器人或自动设备上。超音波感测器利用脉波产生,透过声波喇叭 进行一发一收的动作来得到讯号的时间长短,也就是感测器发送讯号至物体而反射后所经过的时间,在经过运算后即能得到精準的距离。为实现追踪功能,超音波定 位追踪方法利用主系统芯片产生脉波与判断,使超音波能自动追随物体,也更加稳定照护功能。
  为可负载生活必需品,因此行走动力来源选择扭 力较大的马达(IG-30GM)做为驱动,搭配耐高电流的12伏特(V)马达驱动芯片(HB-25)来控制直流马达,控制方式为脉波的宽度调变,控制两颗 马达的正反转、时间差和转动速度等参数,芯片扮演重要的行动控制机能,车体的前进、后煺、转弯等动作。
  .Kinect骨架判断
   Kinect透过镜头即时撷取使用者的动作,之后并会接着解析相对应的指令。透过内建的红外线VGA镜头发出主动式雷射,在Kinect可扫描的範围内 藉由雷射反射过程判断使用者位置,当使用者的身体部位识别完毕后,Kinect会将所撷取到的资料整理成一组骨架图,藉此对应于相关应用。
  使用Kinect本身的骨架辨识功能,能模拟出老人的骨架,让主系统监控骨架与动作,判断骨架是否出现或是下降;判断特定动作,启动特定的功能,如图3为人体进入Kinect範围时会出现骨架识别,进而做出不同指令动作。
   1355545045-2.jpg
  图3 机器人动作流程图
  .紧急简讯传送
  当老人发生跌倒时,主系统接受跌倒指令数值判断出Kinect所勾勒出的骨架是否下降或消失,并透过紧急简讯功能,立即发送简讯至子女的手机进行通知,家人在查看到简讯后能立即开启网路视频服务,可于第一时间了解家中老人的状况,并与老人进行对话。
  此外,简讯功能可指定手机号码,且更改紧急联络人十分方便。
  .脸书动态/互动视频服务
  当老人需要照护机器人进行观看在外子女的动态或联络时,可透过手势辨识,呼叫照护机器人过来至身旁,机器人可透过手势动作判别进行脸书动态服务,可观看子女在外打卡或上传照片,也可利用网路摄影机及网路视频功能与在远方子女进行视频对话,随时知道彼此的消息。
  执行完整测试项目 机器人实现更安全老人照护
  图3为该系统的动作流程图,以微控制器(MCU)做为核心控制(图4),进行数值运算与即时反应,利用微控制器的高运算处理速度来即时完成所有数值接收与指令,让机器人不会因延迟而导致行动不顺畅。
   13555432a-3.jpg
  图4 微控制器动作方块图
  主系统芯片还须与其他硬件结构说明,以主系统芯片出发,达到所有模组相互结合的应用,进而完成智能型照护机器人的设计与实现。在实作过程中须进行仔细调整与测试的项目,包括直流马达驱动控制、超音波定位角度追踪、Kinect指令动作方向和机器人追随安全距离。
  .直流马达驱动控制
  为让本系统达到行动照护,所以直流马达是必定需要的,并使用马达驱动器,控制起来只须调整脉衝宽度调变(PWM),以及马达的正反转、时间差和转动速度等参数,就能让照护机器人行动起来更加顺畅(图5)。
   1355545018-4.jpg
  图5 直流马达测试及建置
  利用测试方法让马达得以进行正反转动作,再将完成的马达驱动置于该作品底座,裡头包含自行设计的电路板、配置电源及最重要的马达驱动器等。
  .超音波定位角度追踪
  为能让机器人能自动追踪人体,自行简易设计出应用叁个超音波判断距离与方向,再与伺服器马达结合而形成的角度追踪,透过侦测叁种方向,马达就能精準追随并停止。
  .Kinect指令动作方向
  该系统结合Kinect进行骨架与动作侦测,手势动作则应用于开启脸书动态服务于网路视频功能,为方便开启功能,进而测试手势不同方向与动作。
  .机器人追随安全距离
  为能让跟随老人并维持距离追踪,以及Kinect角度侦判範围,测试不同距离来决定能最精準且侦测到数值的车身与老人间距,分别测试50cm、80cm、100cm叁种不同距离。
  图6为该系统的正面摆设,其中包含笔记型电脑的放置,用来观看视频及骨架侦测观察画面。Kinect置于上方处,方便撷取整个骨架,并结合超音波进行人体追踪,置放叁颗以扩大测量範围。
   1355545503-5.jpg
  图6 照护系统正面硬件装置配置
  藉由跟随功能达到即时监控,让老人在家中能降低危险发生,并利用本身置物柜以放取老人日常生活用品,达到即时拿取的便利性,以最人性化且智能的方式照顾好老人,未来也将会增加更多功能,来让服务更加完善。

该会员没有填写今日想说内容.
高级模式
您需要登录后才可以回帖 登录 | 立即注册

本版积分规则

关注2973

粉丝3242

帖子9944

发布主题
阅读排行 更多
广告位
!jz_fbzt! !jz_sgzt! !jz_xgzt! 快速回复 !jz_sctz! !jz_fhlb! 搜索

智能技术共享平台 - 未来论

关注服务号

进入小程序

全国服务中心:

运维中心:天津

未来之家:天津 青岛 济南 郑州 石家庄

                商务邮箱:xy@mywll.com

Copyright © 2012-2021 未来派 未来论 (津ICP备16000236号-5)