未来索引
开启左侧

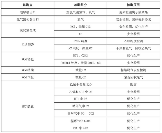
氯碱行业氯气(Cl₂)、氢气(H₂)、氯化氢(HCl)等尾...

[复制链接]
iotsensor 发表于 2025-11-14 10:06:27 | 显示全部楼层 |阅读模式 打印 上一主题 下一主题
一、行业背景与尾气监测必要性
氯碱工业作为基础化学工业的重要组成部分,通过电解食盐水工艺规模化生产烧碱、氯气及氢气等关键化工原料,广泛服务于化工、轻工、冶金等诸多领域。然而在电解及产品处理环节,必然伴随成分复杂的尾气排放,其核心污染物包括氯气(Cl₂)、氢气(H₂)、氯化氢(HCl)等,具有高毒性、强腐蚀性及易燃易爆的复合危险特性。
25e95cca6179406180ab13b3504722ff.png
此类尾气若未经有效处置直接排放,将引发多重危害:
氯气作为强氧化性剧毒气体,不仅会刺激人体呼吸道造成不可逆损伤,更会成为酸雨与光化学烟雾的关键前体物;
氯化氢易与大气中水蒸气结合形成酸雾,导致设备腐蚀、建筑物损坏及土壤水体酸化;
氢气虽无毒,但与空气混合后遇明火即会引发爆炸,构成重大安全隐患。同时,电解过程涉及的高温、高压及强腐蚀环境,进一步增加了安全监控与质量控制的难度。
因此,对工艺过程中气体组分及微量水分含量的精准监测,既是保障产品质量的核心环节,更是防范安全事故的关键举措。
2024 年 12 月 31 日发布的 GB 11984-2024《化工企业氯气安全技术规范》(自 2025 年 8 月 1 日起实施),在吸取国内外氯气事故教训基础上,明确提出多项强制性监测要求,包括氯气泄漏报警检测、氯气总管及液氯汽化尾气中氢气含量监测、氯压机出口氯气水分检测等,为行业监测体系建设提供了刚性标准支撑。
二、氯碱尾气核心污染物特性分析
(1)氯气(Cl₂)
作为尾气中最主要的有毒污染物,氯气具有强氧化性与剧毒性,其浓度受生产工艺稳定性、设备密封性能等因素影响,波动范围通常在几十至几百 ppm。该气体对人体黏膜系统具有强烈刺激作用,短期接触即可引发呼吸道灼伤,长期暴露会导致肺功能损伤。在环境层面,氯气参与大气化学反应后,可转化为含氯颗粒物与酸性物质,加剧区域环境污染程度。
(2)氢气(H₂)
氢气具有极低的爆炸极限(4.0%~75.6% 体积比),与空气混合后形成的爆炸性混合物,在明火、高温或静电作用下极易引发剧烈爆炸。虽然其本身无毒性,但在氯碱工艺中,氢气常与氯气等有毒气体共存,泄漏后不仅存在爆炸风险,还可能导致有毒气体扩散范围扩大,增加应急处置难度。
(3)氯化氢(HCl)
氯化氢具有强腐蚀性与高水溶性,在空气中极易与水蒸气结合形成盐酸雾滴。该物质不仅会腐蚀生产设备的金属构件与密封材料,缩短设备使用寿命,还会通过干湿沉降进入土壤与水体,破坏生态系统酸碱平衡。对人体而言,盐酸雾滴可造成皮肤灼伤与呼吸道黏膜损伤,属于典型的复合型污染物。
三、关键监测参数与传感器技术选型
3c51a4fcbe9040b4a04be2a9c05e883f.png
气体组分监测传感器选型
基于 GB 11984-2024 标准要求及氯碱工艺特性,工采网推荐气体传感器如下:
氯气传感器
推荐采用电化学氯气传感器 CL2-B1,其基于选择性氧化还原反应原理,可有效过滤灰尘与微小水滴干扰,对氯气具有优异的选择性与灵敏度。该传感器量程覆盖 0~20ppm,分辨率达 0.02ppm,在 - 20~50℃、15~90% RH 的宽环境范围内保持稳定输出,且能抵抗 CO、C₂H₄、H₂等共存气体的干扰。其核心优势在于低浓度区间的线性响应特性,完全满足氯气泄漏早期预警需求,适用于电解槽周边、氯气总管等关键点位的固定式监测及便携式巡检。
氢气传感器
电化学氢气传感器 H2-BF:通过氢气在电极表面的氧化反应产生正比于浓度的电流信号,具有低功耗、高精度特性,线性范围宽且重复性优异,适用于氯气总管、液氯汽化尾气等连续监测场景,可精准捕捉氢气浓度波动,防范爆炸风险。
氯化氢传感器
依据安装方式差异选用专用传感器:
便携式监测选用 HCL-A1 电化学传感器:量程 0~100ppm,分辨率 1ppm,在 - 30~50℃环境下可稳定工作,能抵抗 SO₂、NH₃等多种干扰气体,适配手持式报警器用于设备巡检与泄漏点定位。
固定式监测选用 HCL-B1 电化学传感器:与 A1 型相比,分辨率提升至 0.1ppm,更适合尾气排放口、反应釜周边等关键点位的连续监测,其强化的抗干扰能力可确保在复杂工况下的数据准确性。
微量氧气传感器
推荐采用美国 All 公司电化学微量氧气传感器 GPR-12-333/PSR-12-223,基于微型燃料电池技术,检测范围覆盖 0~10000ppm,可直接替代美国 Southland 的 TO2-1X 传感器。该传感器具有高精度、长寿命特性,能适应氯碱工艺的腐蚀环境,广泛应用于空气分离辅助系统、惰性气体保护环节的氧气含量监测,防范缺氧作业风险与可燃气体爆炸风险。

该会员没有填写今日想说内容.
高级模式
您需要登录后才可以回帖 登录 | 立即注册

本版积分规则

发布主题
阅读排行 更多
广告位
!jz_fbzt! !jz_sgzt! !jz_xgzt! 快速回复 !jz_sctz! !jz_fhlb! 搜索

智能技术共享平台 - 未来论

关注服务号

进入小程序

全国服务中心:

运维中心:天津

未来之家:天津 青岛 济南 郑州 石家庄

                商务邮箱:xy@mywll.com

Copyright © 2012-2021 未来派 未来论 (津ICP备16000236号-5)